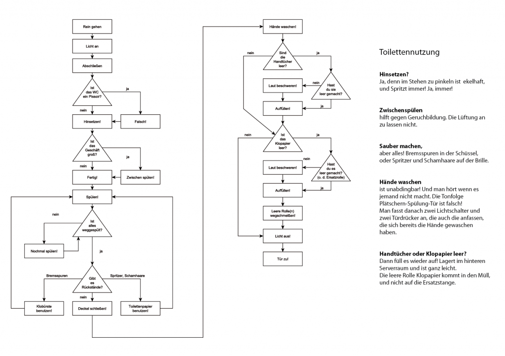
Toilettennutzung
Traurig aber wahr: Dieses Bild musste ich erstellen, und bei uns im Büro verteilen.
Ich bin mir auch Ziemlich sicher, dass es nicht nur bei mir so Schmuddelpinkler gibt. Ich war ja immer der Meinung es sei eine Ehrensache, öffentlich genutzte WCs angemessen zu nutzen. Doch wahrscheinlich liegt das nur an meiner guten Erziehung und an meinem Anstand, dass ich das so sehe, und auch umsetze. Es gibt immer wieder Männer, die meinen im Stehen pinkeln zu müssen, oder Leute die sich nicht die Hände waschen. Das sind dann wahrscheinlich auch die, die sich wundern warum im Winter die Grippewellen kommen. Jeder wollte wissen dass Händewaschen vor Grippe schützt.
Meine Hauptanliegen hier nochmal in Textversion:
Hinsetzen?
Ja, denn im Stehen zu pinkeln ist ekelhaft,
und Spritzt immer! Ja, immer!Zwischenspülen
hilft gegen Geruchbildung. Die Lüftung an
zu lassen nicht.Sauber machen,
aber alles! Bremsspuren in der Schüssel,
oder Spritzer und Schamhaare auf der Brille.Hände waschen
ist unabdingbar! Und man hört wenn es
jemand nicht macht. Die Tonfolge
Plätschern-Spülung-Tür ist falsch!
Man fasst danach zwei Lichtschalter und
zwei Türdrücker an, die auch die anfassen,
die sich bereits die Hände gewaschen
haben.Handtücher oder Klopapier leer?
Dann füll es wieder auf! Lagert im hinteren
Serverraum und ist ganz leicht.
Die leere Rolle Klopapier kommt in den Müll,
und nicht auf die Ersatzstange.
Also, Leute: Haut den Schmuddelpinklern auf die, hoffentlich gewaschenen, Finger! Verteilt das Bild, oder die PDF Datei (um es besser drucken zu können), und verbessert das Büroklima.
